2023 국가장학금 1차 신청 기간이 다가옴에 따라 국가장학금 소득 분위 기준 및 소득 인정액 산정 방법 정보를 알려드리고자 합니다. 가정의 소득에 따라 장학금을 받을 수 있는 금액이 달라지기 때문에 학비를 준비하기 위하여 소득에 따른 지원 구간 확인은 매우 중요합니다.
국가장학금이란?
누구나 원하는 대학교육을 받을 수 있도록 국가와 지방자지단체에서 경제적 도움을 주기 위해 설립한 장학제도로 푸른 등대 한국장학재단에서 운용합니다. 즉 국가가 대학 등록금의 부담을 줄여줄 수 있도록 학생에게 보조해 주는 돈이라고 생각하면 됩니다.
한국장학재단의 장학금은 소득연계형 국가장학금, 국가근로 및 중소기업 취업연계 장학금, 국가 우수 장학급, 푸른 등대 기부 장학금 네 종류의 장학금 제도가 있습니다. 일부 학생이 편중되게 지원받는 것을 방지하기 위해 중복 지원을 방지하고 있으며 장학금 대상이 안되더라도 학자금 대출 제도 등이 준비되어 있습니다.
학자금 지원구간 경곗값
매년 보건복지부에서 발표하는 기준 중위소득을 기준으로 학기 단위로 경곗값은 조정됩니다. 정확한 경곗값은 학자금 지원 신청 전에 고시됩니다. 학자금 지원 구간 값은 '월 소득인정액'으로 소득뿐 아니라 재산도 참고하게 됩니다. 재산을 환산하여 소득으로 계산한 금액을 합계하여 월 소득으로 인정합니다. 학자금 지원 구간 경곗값은 기준 중위소득에 구간별 기준 중위소득 대비 비율을 곱한 값입니다. 기준 중위소득은 보건복지부 장관이 급여 기준 등에 활용하기 위해 고시하는 국민 가구 소득의 가운데 값을 말합니다. 가구수에 따라 달라질 수 있습니다. 이렇게 기준 중위소득을 활용하여 최저생계비나 생계 급여 등을 산정하게 됩니다.
학자금 지원 구간
| 구분 | 기준 중위소득 비율 | 2022년 학자금 지원구간 경곗값 (예시 : 2022년 기준 매년 바뀜) |
| 1구간 | 30% | 1,536,324원 |
| 2구간 | 50% | 2,560,540원 |
| 3구간 | 70% | 3,584,765원 |
| 4구간 | 90% | 4,608,972원 |
| 5구간 | 100% | 5,121,080원 |
| 6구간 | 130% | 6,657,404원 |
| 7구간 | 150% | 7,681,620원 |
| 8구간 | 200% | 10,242,160원 |
| 9구간 | 300% | 15,363,240원 |
| 10구간 | - | 15,363,240원 |
소득인정액 산정 방식
정확하게 월급이나 월소득은 예상이 가능하지만 소득인정액에 소득 외에 재산 환산이 반영되고 형제나 자매 수에 따른 공제액도 있기 때문에 조금 복잡합니다. 소득인정액은 월소득과 재산소득 환산액을 합한 후 공제액을 빼게 됩니다. 공제는 다자녀 가구 해당 사항입니다. 또한 기초수급, 차상위 등 복지 자격과 학생소득, 가구원 소득에 따라 고려해야 할 것도 많습니다. 재산의 경우는 주택이나 건축물, 토지와 같은 부동산과 임차보증금, 기타 분양권이나 동산 재산 등도 고려됩니다. 가구원이 어촌에 산다면 고깃배도 재산으로 간주될 수 있습니다. 어업권도 재산으로 간주됩니다. 현금, 수표, 어음, 채권 등의 금융재산과 부채도 고려됩니다. 그렇기에 개인이 하나하나 계산을 하는 것은 쉽지 않습니다. 그래서 한국장학재단에서는 모의계산을 할 수 있게 해 두었습니다. 아래 사진을 클릭하면 모의계산 프로그램으로 바로 이동합니다.
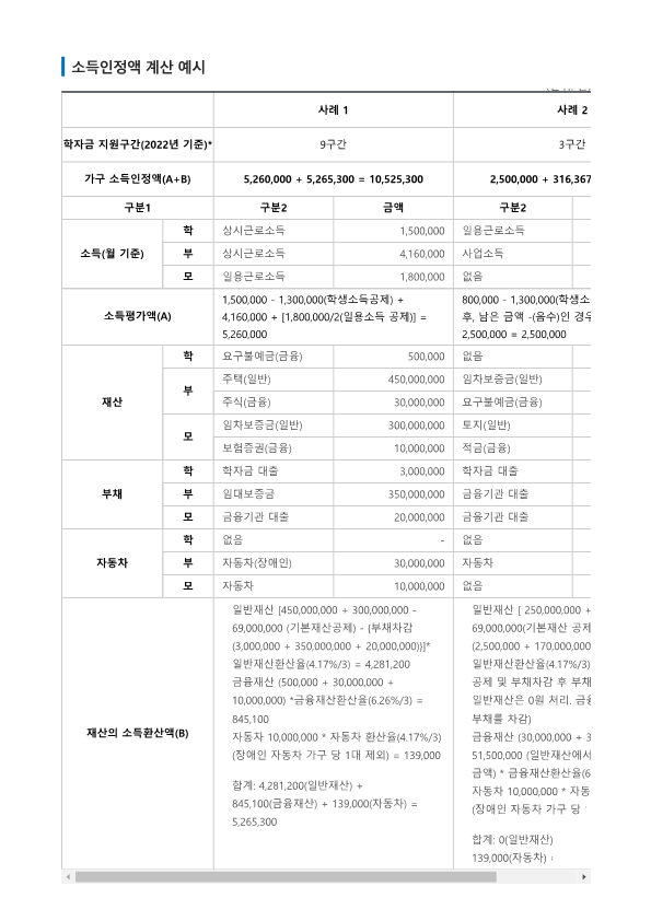
단 모의 계산의 경우에는 본인이 입력한 자료를 기초로 계산한 것이어서 정확한 신청 및 산정 여부는 자료 제출 후 심의 및 조사를 통해 인정됩니다. 모의 계산은 등록금 마련 계획 시 참고용으로 활용하는 것이 맞습니다. 도움이 되실까 하여 소득인정액 산정 예시 사진으로 첨부합니다. 소득, 재산, 부채 등이 모두 학생, 학생의 부모 모두 합산입니다. 엄마, 아빠, 학생의 정규 월급, 아르바이트 소득 등이 모두 합산되는 것입니다. 아르바이트와 같은 일용소득은 일정 규칙으로 공제되는 부분도 있습니다.

일반재산, 자동차 재산 환산은 4.17%/3 월 단위로 환산되며 예적금, 주식, 보험 등의 금융재산은 6.26%/3 월 단위로 환산됩니다. 자동차의 경우 기본재산액 공제나 부채 차감 대상에서는 제외됩니다. 기본 생활 유지에 필요하다고 판단하여 가구당 6천 9백만원은 기본 공제가 되고, 국가 장학금이 필요한 학생의 소득은 130만 원 공제 대상입니다. 그리고 가족 중 정규 근로가 아니라 아르바이트 등으로 일용 근로 소득이 발생하면 50% 공제됩니다. 학생이 일용근로를 하게 되었다면 130만 원과 일용 근로 50% 공제 중 더 큰 금액을 빼게 됩니다.
이번 포스팅에서는 국가장학금 소득 분위 기준 및 소득인정액 산정 방법 정리해 보았습니다. 복잡하기 때문에 서류를 준비하여 한국장학재단의 조사를 받는 것이 가장 정확합니다. 11월 중순 쯤 2023년 국가장학금 신청 기간 및 학자금 지원 경곗값이 공고되면 최신 업데이트하도록 하겠습니다. 국가장학금 지원으로 걱정 없이 공부하시기 바랍니다.
'교육학 및 교육 정보' 카테고리의 다른 글
| 한미 대학생 연수 프로그램 웨스트 어학연수비 대출 (0) | 2022.11.10 |
|---|---|
| 국가장학금 지급금액 및 종류 - 소득연계형 (0) | 2022.11.09 |
| 교원능력개발평가 학생 만족도 조사 익명 참여 방법 (0) | 2022.11.07 |
| 교원능력개발평가 학부모 참여 방법 (0) | 2022.11.07 |
| 유치원 초등 임용고시 시험 장소 (0) | 2022.11.04 |


댓글